LED Driver

LED Driver is a device used for powering LED lights.

Depending on the type of LED connections in the light fixture, drivers are divided into:

1. Constant Voltage Drivers.
The operating mode of such a driver is to generate the voltage required for the LED strip. In this case, the current in the LED strip is limited by resistors built into the strip (see Fig. 1).
In general, such drivers can be replaced with ordinary power supply or power adapters with the desired voltage and current values.

Example of a constant voltage LED Driver
Figure 1. Example of a constant voltage LED Driver

Drivers of this type are used both to power LED strips and white light fixtures, and to power LED strips and decorative lighting fixtures - called the RGB strip.

Figure 2. Example of constant voltage LED Driver circuit

2. A constant current driver is a LED power device in a light fixture in which the voltage can vary over a wide range (see, for example, Fig. 3 - voltage range 24 - 42 v) but the current will be limited to a given value. Typically, current and voltage values are indicated on the driver housing.Drivers of this type are typically used to power LED strips and white light fixtures

Example of DC LED Driver
Figure 3. Example of DC LED Driver

DC Led Drivers can be made in various designs.

2.1. LED Driver based on the ballast capacitor. This is the cheapest option, but the most dangerous to use. An example of such a driver is presented in fig 4 and the most typical diagram in fig 5.
The basis of such a driver is the capacitor's ability to resist alternating current. The capacitive resistence can be calucated with Capacitive Reactance Calculator. In the giagram Fig 5 R1 discharges capasitor C1 after power is turned off. R1 provides resistens when C1 is under alternating current.

The disadvantage of this scheme is the direct connection of all circuits of the lamp, including the LED, to the high voltage of the electrical network.

Figure 4. Example of a LED Driver with a ballast capacitor

A typical LED driver circuit with a ballast capacitor
Figure 5. A typical LED driver circuit with a ballast capacitor

2.2. LED Driver Based on Inductor
This LED driver is based on a circuit for rectifying the input alternating voltage of the electrical network into direct voltage and is based on an IC with a high-voltage Mosfet transistor for generating a pulse voltage. This pulsed voltage generates the current to power the LED.
A driver made according to this scheme is much more economical compared to those described earlier, and the frequency of current ripples in a lamp with such a driver is not noticeable to the eye.
The disadvantages of this driver are the direct connection of the LED to the network.

Figure 6. Example of an inductor-based LED driver

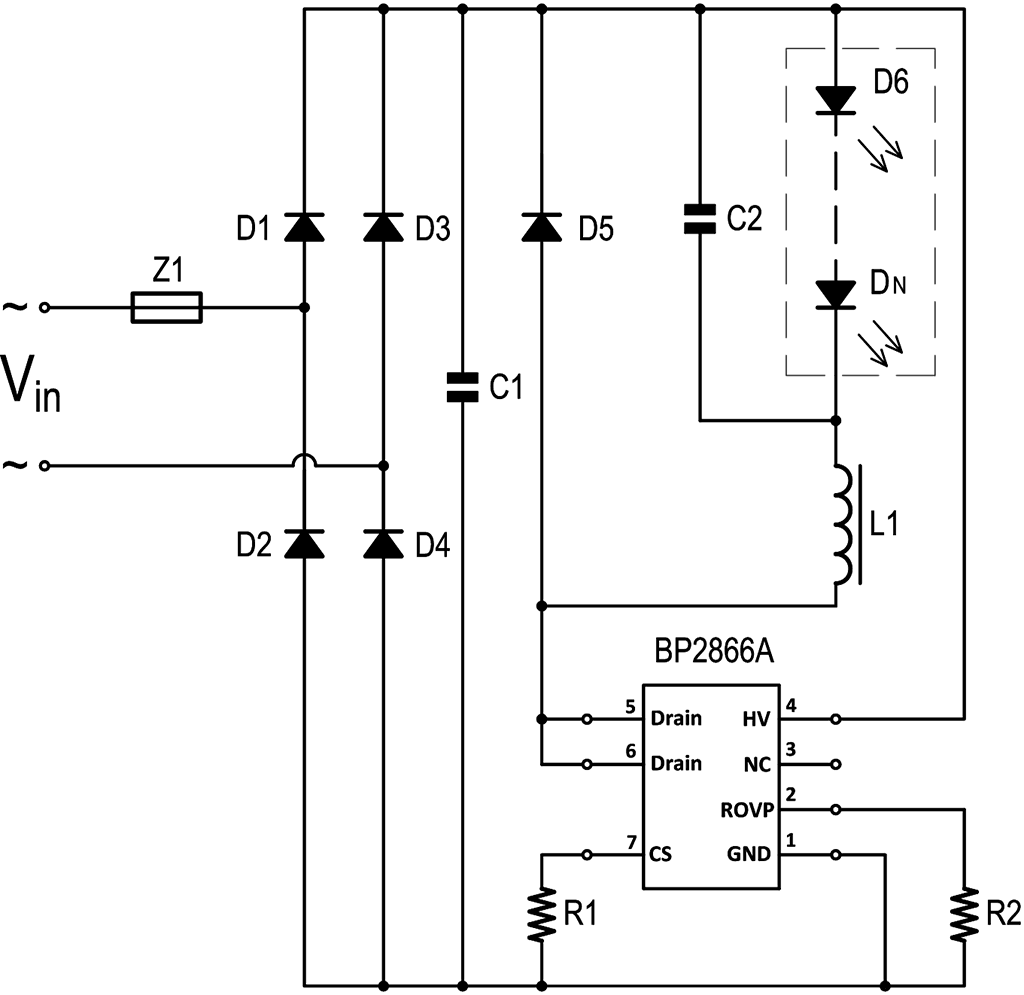
Typical inductor-based LED driver circuit
Figure 7. Typical inductor-based LED driver circuit

2.3. Led driver with decoupling transformer.

This LED driver (see Fig 8) is based on a circuit for rectifying the input AC voltage to DC (D1-D4) and is based on an IC with a high-voltage MOSFET for generating pulse voltage (IC 6613S). This pulse voltage passes through the transformer (No), and the secondary winding (Ns) generates the voltage to power the LEDs in the light. The alternating voltage is rectified (D6, C4) and supplied to the LED light. The current control in the LED strip is controlled by resistor R3.

The advantage of this type of driver is the galvanic separation of the high-voltage part and the low-voltage part for powering the LED.

LED driver with decoupling transformer
Figure 8. LED driver with decoupling transformer and IS 6613S


LED Light Driver Repair and Redesign using AKTAKOM AM-1060 DMM

Back to the list

8
Search by section D.E.V.I.C.E. services

Measurement History Events
Yesterday Today Tomorrow
05/31/1931
date of birth
Schrieffer, John Robert

Units Converter

Site map|Privacy policy|Terms of Use & Store Policies|How to Buy|Shipping|Payment|© T&M Atlantic, Inc., 2010-2026
PayPal VISA MasterCard American Express Discover